今天是:

    新闻与公告

    新闻与公告

    当前位置: 首页 >> 新闻与公告 >> 正文

    公司3项成果获广东省高等教育学会高等教育研究优秀成果奖

    发布日期:2022-10-20    作者:梁爽     来源:BV伟德官方网站     点击:

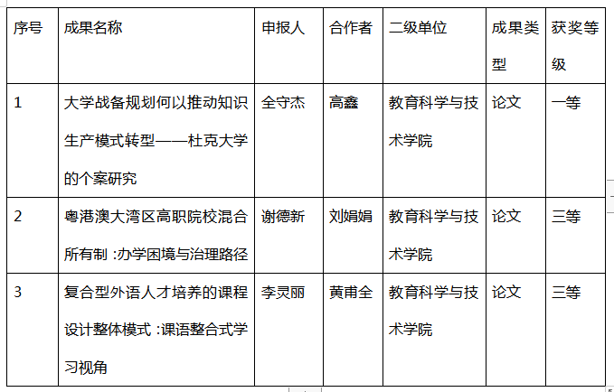
    10月17日,根据《广东省高等教育学会第二届高等教育研究优秀成果奖拟获奖名单》的公示信息,我3项相关成果获奖。