今天是:

    新闻与公告

    新闻与公告

    当前位置: 首页 >> 新闻与公告 >> 正文

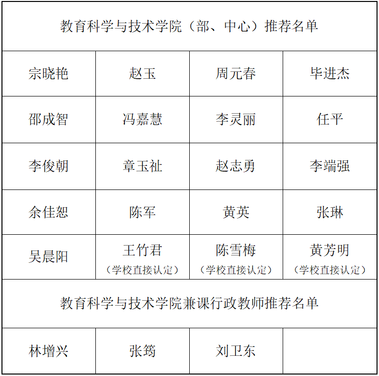
    教科院关于2020-2021学年度教学质量优秀教师推荐名单的公示

    发布日期:2021-07-09    作者:     来源:BV伟德官方网站     点击:



    根据《关于评选公司2020-2021学年度课堂教学质量优秀教师的通知》,结合《教育科学与技术公司2020-2021学年度课堂教学质量优秀评选办法》,由各系推选,经过公司本科教学指导委员会审阅,公司党政联席会同意,现对获得推荐人员的名单进行公示。   

    公示时间:202179日至2021711日。公示期内若有异议,请署真实姓名向教科院反映,联系人:张老师,联系电话:13570921249

     

    教育科学与技术公司

    202179